源于美国 University of Wisconsin – Madison
SCI论文英语润色专家,SCI润色,论文润色
周一至周五
inquiry@aimieditor.com 9:00-18:00

学术资源

埃米主编
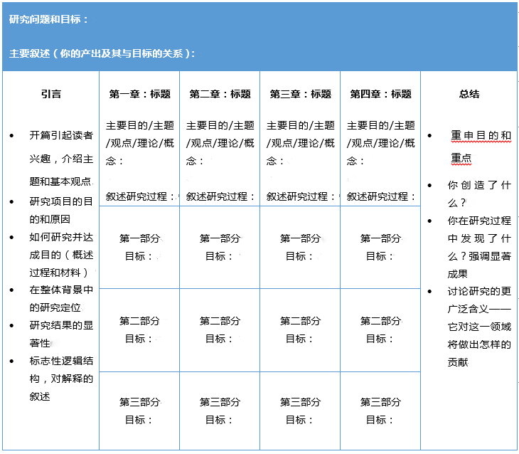
“论点地图” 的使用
论文准备,论文大纲,SCI润色,论文润色,埃米编辑

地图可以使人辨清方向、规划全局,而“论点地图”则可以帮助你清晰地规划论文的写作过程。用“论点地图”写大纲有助于在初期明确研究阶段和未来方向,也有助于在后期校正文章逻辑。



按照下面的步骤填写论点地图:

大纲的原则是尽可能好地为论点服务。因此,你需要从研究问题出发,寻找能够最好地呈现研究的论文结构。如果论文中的某一部分看起来过于突兀,那么你可以改变它的出现位置,或者直接删去这一部分,并考虑是否需要在单独的文章中讨论这个问题。


扫描下方二维码,关注【埃米编辑】微信公众号,获取更多SCI论文写作资料。

编译/石珺怡

参考资料:

[1] https://www.anu.edu.au/students/academic-skills/research-writing/thesis-structures

阅读(2630) 2021年03月09日
© 2018 — 2024 武汉埃米文化传播有限公司版权所有